[#include "/special/include/head.html"/]

导 语

来IDP,留学不再是一件事,而变成一种经历;出国不再是一张机票,而变成一种感悟。
IDP美国留学VIP贴身教练计划,以精英的理想延展自己,用自己的双手,搭建梦想的桥梁,你就是精英!

[#include "/special/include/2017PIC.html"/]

了解吗

VIP贴身教练计划

准备好

精英需过语言关

IDP

常春藤名师团

创奇迹

常春藤名校OFFER

趁年轻,我不将就

何以去美国,只因常春藤是我的梦想,我不愿将就,不愿让分数决定我的未来!
纵观那些普通的留学中介,你们只会提供千篇一律的语言集训,申请指导,面试培训。
可是,这些都不是我想要的!
我期待……
从传统的留学申请模式中解放出来,拥有全真的美式高中课堂,探究无限新知,那该多好!
我期待……
在实战中学以致用,在与外籍名师轻松愉快的互动问答间,轻松掌握美国名校申请的精髓,将常春藤offer收入囊中,那就最好不过了!
我期待……
IDP能成全你的“期待……”,完成你所有的梦想,助你收获未来!

独一无二“3对1”VIP贴身教练计划
如果你:

是初三、高一和高二学生 勇于接受英文授课的挑战 具备较强独立思考的能力 期望能全面提升个人实力立志挑战美国常青藤名校

我们能:

培养学生的创新思维 加强学生的求知欲望提高学生的分析能力 建立学生的自信心理打造未来的 IVY 精英

6

6大服务,只针对1人

贴身“3对1”服务模式,让孩子更贴心

全真美式高中课堂,由外籍导师亲自指导
用美式授课方式引导学生从不同的视角进行推理和探究,培养主观能动、带领学生勇于实践,不断成长!

个性化的活动,手把手教孩子发现自己的优势

丰富的国际性活动,让孩子轻松的提升个人实力
帮助学生进行职业规划、科学研究和活动策划,同时辅以活动展示、科研大赛、模拟课堂、面试演练,在实战中学以致用,在浸入式体验中收获未来!

留学背景的顾问老师,让家长更放心

“零失败”的成功经验,让留学更省心

贴身教练面对面沟通制定当年详细计划

头脑风暴,帮学生找出真正的兴趣点
专业分析,推荐适合的课外活动
合理规划,帮助学生制定具体计划
按时督促,促使学生一切尽在掌握中

贴身教练指导学生组建/参加社团

培养leadership 提高team work的能力
鼓励创新意识 为今后的文书积累素材

提供5次背景提升课程,个人实力暴涨

专业选择剖析 美国大学详解
名校仿真课堂 课外活动选择
自身亮点挖掘

国际性活动

NGO/志愿者活动
(例如, 南非项目www.theassist.org )
Summer School & Winter Camp
(价值2万元的申请服务 免费赠送!!!)
跨国机构IDP的实习机会
5

5大培养方案,完爆常春藤

沙龙聚会,邀请已经送去美国的同学回来分享他们的留学故事

“飞跃计划”精英也要过语言关

对于有志于常春藤求学的中国初、高中学生来说,考试成绩是影响其录取的最重要的显性指标。大部分学生欠缺的其实是阅读理解能力、
写作能力、口头表达能力等,其次是应试技巧。

IDP中国办公室美国部与博图教育一起,为中国学生专门打造了“飞跃计划”课程,针对中国学生的特点,根据每个人的水平层次,安排
不同层级的课程,全面提升学生的基础知识和能力,教授考试相关知识,一对一的展开专项拓展,拿到让常春藤名校满意的成绩。

  • 詹姆斯·巴纳德 James Barnard

    首席讲师

    James是土生土长的“纽约客”,毕业于美国著名的文理学院欧柏林学院(Oberlin College),全美文理学院排名25名,超过三年在中国教授SAT的经验,曾在中国一所重点大学任教一年。他中文流畅,对中国的历史文化有深入研究,非常了解中国学生的学习特点和特殊困境,并有自己独到的解决方案。其授课深入浅出,极富感染力,为人正直富有责任感,非常受学生欢迎,门下学生多被哥伦比亚、康奈尔等名校录取,被誉为“常春藤名校导师”。James是现任美国大学委员会College Board(SAT出题方)的总裁DavidColeman的高中校友,并出自同一辩论社团。James著有《SAT 语法指南》一书,是SAT语法国内权威的著作。

  • 特拉维斯·史密斯 Travis Smith

    首席讲师

    毕业于莱斯大学,主修语言学。Travis来自德州,却不是典型的德州牛仔,而是风度翩翩的南方绅士。他学术实力雄厚,语言功底连其他美国老师也叹为观止,授课风格严谨,用语典雅,上过他课的学生无不感觉到学术的魅力。

  • 亚历山德拉·费勒 Alessandra Ferrer

    高级讲师

    来自德克萨斯州,毕业于美国排名前25的文理学院欧柏林学院(Oberlin College),主修东亚研究,辅修政治,大学四年全额奖学金获得者,精通汉语、法语、中国历史、中世纪艺术史。因相信世界的未来在东方而选择了学中文并来到北京。热爱教育事业并富有激情。授课风度优雅、条理清晰、同时又反应敏捷,注重逻辑分析,强调对学生思维能力的培养。

  • 吴丽群 Natalie Wu

    高级讲师

    毕业于武汉大学英文系。五年一线SAT 和托福教学经验,对国内学生在留学备考和申请中遇到的困难和挑战有深刻理解,也在努力探索有效解决方案。曾任江苏某省级重点高中国际项目学科负责人,在职期间负责整个项目课程框架的搭建,学科分配还有英语教学。教学效果显著,得到学生学校的一致好评。对SAT考试尤其是阅读部分有深入研究,曾两度参与《SAT年度报告》撰写并担任主笔。几年来,教过的学生数百人,很大一部分学生都被MIT、华盛顿圣路易斯、南加州、加州伯克利、UCLA等名校录取。历时五年,完成《情境解析SAT词汇》一书,倡导在学术语境中掌握SAT 词汇,年内即将出版。

  • 莎拉·库珀 Sarah Cooper

    专家讲师

    超过SAT中国授课经验,曾担任某知名SAT 培训机构教学总监。高中就读于美国排名前三的顶尖私立中学菲利普·艾斯特(Philip Exeter), 是Facebook创始人马克·扎克伯格的校友,大学毕业于“女校常春藤”之一的布林茅尔学院(Bryn Mawr College)。得益于母校菲利普·艾斯特独特的“圆桌教学法”(Harkness Method),Sarah 在中国也努力把这种方法付诸实践,上课时循循善诱,引导学生进行独立思考,培养学生批判性思维能力。同时,由于Sarah本身也是亚裔,对中国学生的思维习惯和行为模式非常熟悉,让她在与中国学生的交流中如鱼得水,对学生的问题能提出极具针对性的解决方案。著有《SAT 批判性阅读指南》一书。

  • 罗伯特·毕晓普 Robert Bishop

    资深讲师

    来自科罗拉多。中文流利,为人随和,善于交流。爱运动、爱攀岩、爱滑雪、爱冲浪,是户外达人。对学生的关注无微不至,总是能很快跟学生们打成一片。

  • 张一诺 Yolanda Zhang

    资深讲师

    加籍华人,中国出生,美国长大,毕业于加拿大排名第一的麦吉尔大学。英语为母语,但汉语流利。四年一线SAT教学经验。了解中国学生的特点,又熟知西方文化背景和思维方式,能在东西方之间穿梭自如,专业并高效地解决学生问题。

“飞跃计划”
学术团队

  • 詹姆斯·巴纳德

    Travis Smith

    詹姆斯·巴纳德

    Travis Smith

    首席讲师
  • 特拉维斯·史密斯

    Travis Smith

    特拉维斯·史密斯

    Travis Smith

    首席讲师
  • 亚历山德拉·费勒

    Alessandra Ferrer

    亚历山德拉·费勒

    Alessandra Ferrer

    高级讲师
  • 吴丽群

    Natalie Wu

    吴丽群

    Natalie Wu

    高级讲师
  • 莎拉·库珀

    Sarah Cooper

    莎拉·库珀

    Sarah Cooper

    首席讲师
  • 罗伯特·毕晓普

    Robert Bishop

    罗伯特·毕晓普

    Robert Bishop

    资深讲师
  • 张一诺

    Yolanda Zhang

    张一诺

    Yolanda Zhang

    资深讲师
大梦想依靠大智慧,IDP办公室美国导师团

我们的导师毕业于哈佛、伯克利、加州等名校,他们深谙美国大学的录取之道,以3对1的模式,为你点拨迷津,授你以鱼,同时授你以
渔,全面提升个人实力,让你在吃喝玩乐间轻松搞定美国名校。

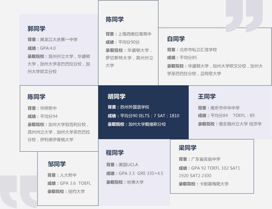
下一申请季,就由你创造奇迹!
IDP优势
关于IDP
  • 值得信赖—52年专注于优质留学服务
  • 雅思主办—雅思考试三大主办方之一
  • 遍布全球—全球30个国家80多个办公室
  • 权威认证—美国(AIRC)权威机构认证
  • 经验丰富—在全球已服务40余万学生
  • 精英团队—海外归国精英智囊团
  • 周到服务—海外办公室提供全面服务
  • 强强联手—IDP与泰晤士高级合作
集团荣誉
  • 获搜狐教育“中国品牌教育集团20强”
  • 获新浪教育“最具品牌影响力教育集团”
  • 获中国教育在线“国际教育贡献奖”
  • 获北京晚报“最具诚信留学服务机构”
  • 获新京报传媒“最具创新力教育集团”
  • IDP总裁获“雅思20年20人”特别奖
  • 获“澳大利亚教育出口”奖章
  • 获羊城晚报“羊城教育名家顾问团成员”
服务标准
  • 全球性标准化服务管理流程
  • OSCAR全球资源管理系统
  • 全球院校信息智能同步系统
  • 学生360度智能评估评测系统
  • 一对一个性化留学方案定制
  • 学生留学申请全程监控机制
  • 行业领先的服务质量管理体系
  • 周到全面的海外实地接待服务
[#include "/special/include/foot.html"/] [#include "/special/include/new_index_leyu.html"/]